
1、孔径为何重要:工业过滤中的关键与潜在风险
理解正确的孔径为何对性能、安全和成本至关重要。孔径是直接影响工业滤网物理特性和整体效率的关键参数之一。
1.1 潜在风险:当错误孔径导致生产停摆
试想一下:您刚将一批超纯气体过滤器送至半导体工厂。几小时内,生产线陷入停滞。紧急来电称:“你们的过滤器堵塞了我们的系统——损失高达数百万美元!”
根本原因?一个被忽略的细节:过滤器的孔径错误。
1.2 孔径精度为何超乎想象地重要
80%的工业过滤故障直接与孔径选择不当有关。
● 在半导体晶圆厂,每小时停机可能造成10万美元以上的生产损失。
● 在制药行业,一次污染事件可能引发整批召回,导致数百万美元损失并损害品牌声誉。
一个简单的孔径错误就足以使整个运营陷入瘫痪。
1.3 每位采购经理的核心问题
无论您采购的是多孔烧结不锈钢过滤器、原厂滤芯组件还是定制洗涤器,一个关键问题决定了成败:
“我如何才能准确确定过滤器孔径,避免为时已晚?”
本指南将一步步带您了解所需的一切知识——从孔径基础到高级检测方法——助您:
● 避免代价高昂的错误
● 保护您的生产线
● 做出自信的采购决策
2、了解滤芯孔径:买家必备的关键概念
采购多孔烧结金属滤芯时,了解孔径对做出正确决策至关重要。这些过滤器是具有复杂多孔结构的材料,其结构决定了过滤性能。
本节将助您掌握基础知识,从而选择符合应用需求的滤网,避免昂贵失误。
2.1 什么是烧结金属滤芯的孔径?
孔径指的是多孔过滤材料中微小且相互连通的开口的直径。
在烧结不锈钢滤芯中,这些孔隙是在细金属粉末经高温加压熔合的烧结过程中形成的。由此产生的孔隙形态(包括孔道形状和连通性)对过滤器性能起着关键作用。
需要了解的关键指标:
✅ 平均孔径 (μm):过滤介质中所有孔径的统计平均值。用于一般流量和过滤性能计算。
✅ 绝对孔径 (μm):过滤器中最大孔隙的尺寸。对于要求严格颗粒截留和合规的应用至关重要。
✅ 孔径分布:展示孔径范围的完整剖面。有助于评估过滤一致性并预测不同操作条件下的性能。
提示: 烧结滤芯的横截面显微图像可以揭示结构的均匀性,这是高性能滤芯的关键质量指标。

2.2 孔径在过滤中的重要性
选择合适的孔径不仅仅是过滤颗粒——它影响整个操作,包括效率、安全性和成本。孔径直接影响流体流动,从而影响过滤效率和整体运行性能。
匹配合适孔径的好处:
● 正确的颗粒截留:防止敏感产品或系统受污染。
● 优化流量与压降:在高过滤效率与平稳运行通量间取得平衡。
● 更长的滤网寿命:减少更换频率,降低总拥有成本。
选错孔径的现实后果:
● 制药行业:孔径计算错误可能导致批次污染,引发数百万美元的召回。
● 气体过滤:孔隙过大会让杂质通过,导致下游组件堵塞,能源成本上升。
● 化工厂:过滤不足或系统过压会带来安全隐患,包括爆炸风险和环境违规。
底线:合适的孔径是您保障质量、合规性和成本控制的第一道防线。
2.3 行业特定的孔径要求
不同行业对过滤的需求各异,孔径要求差异很大。

示例: 对于半导体气体管路,可能需要0.003微米的滤芯以达到超高纯度标准;而在酿造中,5微米的孔径可能足以去除酵母或沉淀物。
2.4 关键术语与全球标准
为做出明智决策,您必须了解相关术语和国际孔径评级标准。
● 名义评级:表示滤芯能截留一定比例(通常为60–98%)的特定尺寸颗粒。示例: 标称5微米过滤器可能允许部分小于5微米的颗粒通过。

● 绝对评级:代表最大孔径,保证100%截留额定尺寸及以上的颗粒。示例: 0.1微米绝对等级的过滤器可阻挡所有≥0.1微米的颗粒。
提示: 对于制药和半导体等关键合规行业,绝对评级的过滤器至关重要。
全球测试与合规标准:
● ASTM F316:气泡点测试标准,广泛接受的孔径验证方法。
● ISO 4003:定义多孔烧结材料平均孔径测量程序的国际标准。
● FDA / USP VI类:医疗和制药应用的生物相容性与安全性合规要求。
3、如何识别与验证滤网孔径
选择合适的孔径不仅仅是阅读产品目录规格。为确保过滤器性能、合规性和投资回报,您需要通过适当的测试和供应商评估来验证孔径准确性。
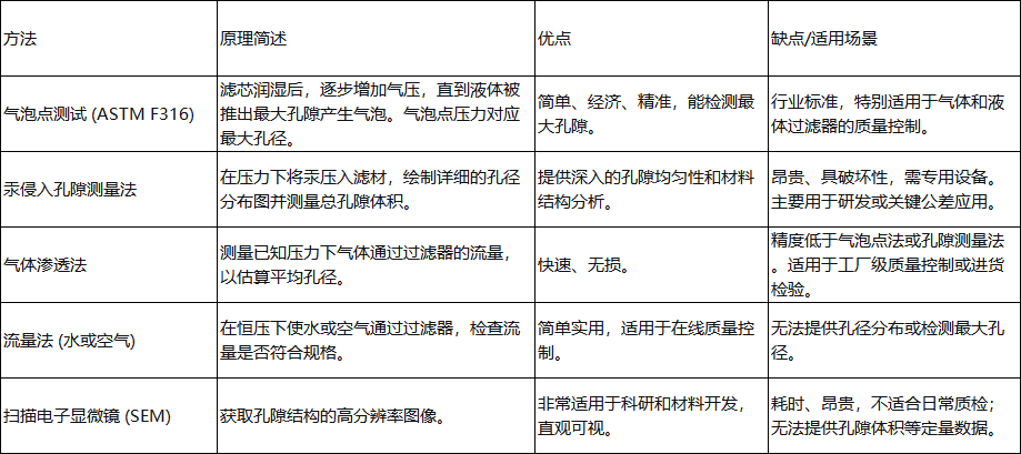
3.1 测量孔径的常用方法
根据您是需要基本验证还是详细分析,可采用不同的测试方法。

3.2 下单前的自查步骤
下单前,请回答以下五个关键问题,以锁定合适的孔径和过滤器类型:
(1)过滤介质:您过滤的是什么流体或气体?(如超纯氮气、无菌水、食品级啤酒)
(2)目标颗粒:必须截留的最小颗粒尺寸是多少?(如0.1微米细菌、10微米酵母)
(3)流量与压降:所需流量和允许压降是多少?(高流量可能需要稍大的孔径。)
(4)工况与兼容性:工作温度和化学环境如何?(决定选用不锈钢、哈氏合金或其他材料。)
(5)清洁与维护:清洁和维护要求是什么?(如反冲洗、CIP系统或一次性使用。)
简易决策流程:
✅ 确定目标颗粒尺寸 → 匹配最接近的绝对孔径。
✅ 考虑流量和系统压力 → 若限制过大,则适当调整孔径。
✅ 核查行业标准与法规 → 进一步细化选择。
✅ 通过供应商测试报告或样品进行评估验证。
3.3 排查孔径错误的迹象
如果现有过滤器出现故障,可参考以下诊断:

快速检查清单:
● 检查上游过滤器或预处理步骤。
● 核实孔径等级是否符合实际应用规格。
● 审查操作条件与滤网设计参数。
3.4 孔径应用对照表

3.5 供应商核查清单
即使规格再好,若没有可信赖的供应商也毫无意义。以下是核实制造商孔径声称是否准确的方法:
✅ 要求提供基于 ASTM F316 或 ISO 4003 的孔径测试报告。
✅ 批量订购前,申请样品滤网并自行评估。
✅ 寻找您所在行业的案例研究或应用实例。
✅ 核实认证,如ISO 9001、FDA合规性或相关地区标准。
✅ 评估响应时间和技术支持能力——可靠的供应商提供持续咨询。
4、验证并获取完美孔径
现在您已了解孔径的重要性及识别方法,下一步是为您的具体应用测试、验证并选择合适的过滤器。
常见问题解答
Q1. 制造商的孔径评级有多准确?
并非所有供应商都遵循标准化测试。在HENGKO,我们采用ASTM F316气泡点测试和ISO 4003孔径分析,确保结果准确、可验证。
Q2. 气泡点法和汞侵入法有何区别?
● 气泡点测试:检测最大孔径——非常适合质量控制和生产验证。
● 汞侵入孔隙测量法:提供完整的孔径分布——主要用于研发或临界公差应用。
Q3. 应多久测试一次滤芯的孔径?
● 首次购买前:务必通过检测报告。
● 使用过程中:每年或发生重大系统变更后测试,以确保长期性能。
Q4. 孔径可以根据我的独特应用定制吗?
可以!我们的烧结技术允许精确定制孔径、几何形状和材料,以满足具体工艺需求。
Q5. 有没有现场测量孔径的方法,无需实验室设备?
有,气泡点法可以使用便携式设备在现场进行快速孔径验证。
Q6. 清洁如何影响孔径完整性?
适当的清洁(如CIP或超声波清洗)通常不会改变孔径,但强烈的化学品或剧烈的机械清洗可能会损坏滤网结构。请始终遵循制造商指南以保持过滤器性能。
以上就是关于 如何确定粉末烧结滤芯孔径——完整指南! 全部内容;
版权保护: 本文由 烧结过滤器专家 原创,转载请保留链接:https://www.hengko.com.cn/xinwendongtai/1592.html